Здравствуйте, уважаемые читатели сайта . Продолжаем разбираться с магнитным пускателем и сегодня мы рассмотрим еще одну классическую схему подключения магнитного пускателя, которая обеспечивает реверс вращения эл. двигателя.
Такая схема используется в основном, где нужно обеспечить вращение эл. двигателя в обе стороны, например, сверлильный станок, подъемный кран, лифт и т.д.
На первый взгляд может показаться, что эта схема намного сложнее, чем схема с одним пускателем, но это только на первый взгляд.
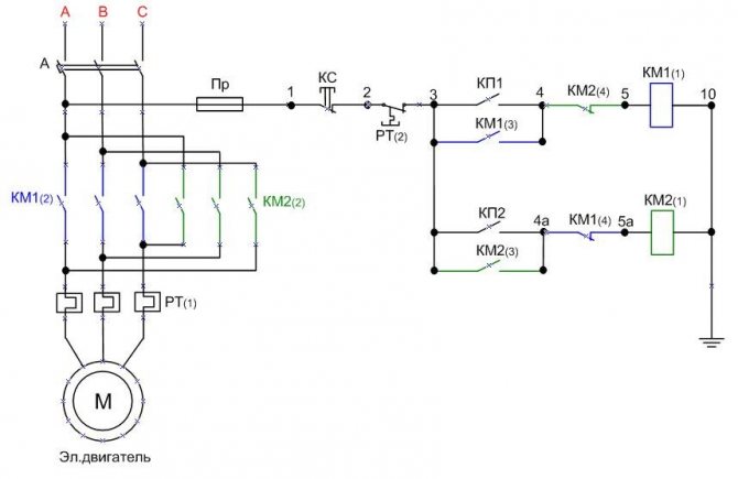
В схему добавилась еще одна цепь управления, состоящая из кнопки SB3
, магнитного пускателя КМ2 , и немного видоизменилась силовая часть подачи питания на эл. двигатель. Названия кнопок SB2 и SB3 даны условно.
Для защиты от короткого замыкания в силовой цепи, перед катушками пускателей добавились два нормально-замкнутых контакта КМ1.2
и КМ2.2 , взятые от контактных приставок, установленных на магнитных пускателях КМ1 и КМ2 .
Для удобства понимания схемы, цепи управления и силовые контакты пускателей раскрашены в разные цвета. А чтобы визуально не усложнять схему, цифробуквенные обозначения пар силовых контактов пускателей не указываются. Ну а если возникнут вопросы или сомнения, про
Исходное состояние схемы.
При включении автоматического выключателя QF1
фазы «А», «В», «С» поступают на верхние силовые контакты магнитных пускателей КМ1 и КМ2 и там остаются дежурить.
Фаза «А», питающая цепи управления, через автомат защиты цепей управления SF1
и кнопку SB1 «Стоп» поступает на контакт №3 кнопок SB2 и SB3 , вспомогательный контакт 13НО пускателей КМ1 и КМ2 , и остается дежурить на этих контактах. Схема готова к работе.
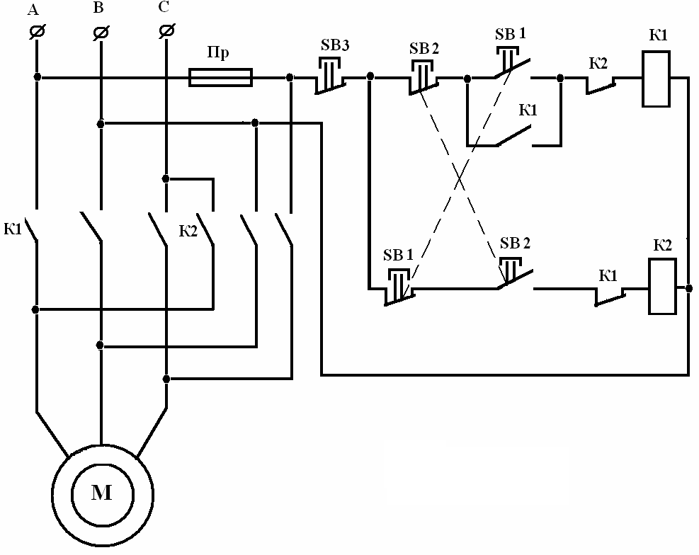
На рисунке ниже показана часть реверсивной схемы, а именно, монтажная схема цепей управления с реальными элементами.
Устройство магнитного пускателя для реверсного пуска
Реверсивный магнитный пускатель имеет функциональное назначение — запуск электрического двигателя, а также других механизмов, у которых есть функциональное назначение работы в прямом и обратном направлении с изменением вращения вала двигателя. Пускатель выполняет коммутационную функцию силовыми контактами и подачу напряжения на двигатель.
В отличие от контакторов пускатель используется как защита при частых пусках и остановках механизмов и устройств. Пускатели марки ПМЛ широко применяются в схемах реверса трехфазного двигателя для реализации дистанционного пуска в насосных станциях, в башенных кранах и вентиляционных системах, в других механизмах.
Пускатель марки ПМЛ
Магнитный пускатель в своей конструкции имеет следующие функциональные составляющие:
- электромагнитная часть с катушкой и подвижным якорем, нормально разомкнутый магнитопровод;
- главные силовые контакты, назначение которых — соединение и отключение фаз электродвигателя при пуске и остановке. Реверсивные магнитные пускатели в своем устройстве могут иметь контакты в верхней части конструкции и на стороне обмотки якоря (КМ);
- блок-контакты функционально предназначены для коммутации цепи управления;
- переход в начальное положение пускатель осуществляет при помощи возвратного механизма, это пружина, которую якорь катушки управления (КМ) возвращает в начальное положение, размыкая все контакты.
Работа цепей управления при вращении двигателя влево.
При нажатии на кнопку SB2
фаза «А» через нормально-замкнутый контакт КМ2.2 поступает на катушку магнитного пускателя КМ1 , пускатель срабатывает и его нормально-разомкнутые контакты замыкаются , а нормально-замкнутые размыкаются .
При замыкании контакта КМ1.1
пускатель встает на самоподхват , а при замыкании силовых контактов КМ1 фазы «А», «В», «С» поступают на соответствующие контакты обмоток эл. двигателя и двигатель начинает вращение, например, в левую сторону.
Здесь же, нормально-замкнутый контакт КМ1.2
, расположенный в цепи питания катушки пускателя КМ2 , размыкается и не дает включиться магнитному пускателю КМ2 пока в работе пускатель КМ1 . Это так называемая «защита от дурака», и о ней чуть ниже.
На следующем рисунке показана часть схемы управления, отвечающая за команду «Влево». Схема показана с использованием реальных элементов.
Схема подключения реверсивного пускателя
Электромагнитный пускатель являет собой низковольтное комбинированное электромеханическое приспособление, специализированное для запуска трёхфазных электродвигателей, для обеспечения их постоянной работы, для отключения питания, а в некоторых случаях и для охраны цепей электродвигателя и иных подключённых цепей. Определённые двигатели обладают функцией реверса мотора.
По сущности, электромагнитный пускатель — это улучшенный, изменённый контактор. Но более компактный, нежели контактор в обычном понятии: легче по весу и рассчитан непосредственно для работы с двигателями. Определённые модификации магнитных пускателей опционально оборудованы тепловым микрореле аварийного отключения и защитой от обрывания фазы.
Для управления запуском мотора путём замыкания контактов устройства предназначается клавиша или слаботочная группа контактов:
- с катушкой на определённое напряжение;
- в некоторых случаях — и то и другое.
В пускателе за коммутирование силовых контактных отвечает непосредственно катушка в металлическом сердечнике, к которой прижимается якорь, давящий на контакты и замыкающий цепь. При выключении питания катушки возвратная пружинка перемещает якорь в противоположное положение — цепь размыкается. Каждый контакт находится в дугогасительной специальной камере.
Работа цепей управления при вращении двигателя вправо.
Чтобы задать двигателю вращение в противоположную сторону достаточно поменять местами любые две питающие фазы, например, «В» и «С». Вот этим, как раз, и занимается пускатель КМ2
.
Но прежде чем нажать кнопку «Вправо
» и задать двигателю вращение в обратную сторону, нужно кнопкой « Стоп » остановить прежнее вращение.
При этом разорвется цепь и управляющая фаза «А» перестанет поступать на катушку пускателя КМ1
, возвратная пружина вернет сердечник с контактами в исходное положение, силовые контакты разомкнутся и отключат двигатель М от трехфазного питающего напряжения. Схема вернется в начальное состояние или ждущий режим:
Нажимаем кнопку SB3
и фаза «А» через нормально-замкнутый контакт КМ1.2 поступает на катушку магнитного пускателя КМ2 , пускатель срабатывает и через свой контакт КМ2.1 встает на самоподхват.
Своими силовыми контактами КМ2
пускатель перебросит фазы «В» и «С» местами и двигатель М станет вращаться в другую сторону. При этом контакт КМ2.2 , расположенный в цепи питания пускателя КМ1 , разомкнется и не даст пускателю КМ1 включиться пока в работе пускатель КМ2 .
Нереверсивное подключение электродвигателя
Специалисты для лучшего понимания реверсного пуска электродвигателя предлагают рассмотреть, как работает нереверсивная схема включения электрического двигателя. В конкретном примере рассматривается пускатель с катушкой управления 220 вольт. Электродвигатель подключается к цепи по следующей цепочке:
- автоматический трехфазный выключатель;
- силовые клеммы пускателя (КМ);
- тепловое реле (ТР).
Катушка управления пускателя (КМ) с одной стороны подключена к рабочему нулю, а другая сторона через цепочку кнопок управления «Пуск» и «Стоп» — к фазе цепи.
Подключение катушки 220 вольт
Пост управления (КМ) имеет две кнопки: «Пуск» и «Стоп»:
- у кнопки «Пуск» контакты нормально разомкнутого вида;
- у кнопки «Стоп» контакты нормально замкнутого вида.
Нормально разомкнутый контакт катушки управления включается параллельно пусковой кнопке. Тепловое реле в этой схеме играет для электродвигателя защитную функцию от перегрузки и включено в разрыв питающей фазы. Контакт нормально замкнутый (ТР) включается в цепь катушки управления (КМ).
После включения автоматического трехфазного выключателя напряжение поступает на силовые контакты пускателя и в управляющую цепь катушки — схема приведена в рабочее состояние.
Нереверсивный запуск
Для осуществления пуска электрического двигателя оператору необходимо нажать кнопку «Пуск», тогда в управляющую цепь катушки поступает напряжение, цепь замыкается и срабатывает, втягивая якорь с одновременным замыканием шунтирующего контакта катушки управления. Силовые контакты электрического двигателя получают питание, он начинает вращаться.
Когда оператор отпускает кнопку «Пуск», обмотка (КМ) получает питание от его вспомогательного контакта, двигатель работает.
Остановка
Оператору для остановки нереверсивного двигателя надо нажать кнопку «Стоп», в этом случае происходит разрыв питания катушки управления (КМ), шунтирующий контакт размыкается, якорь катушки приходит в начальное положение, тем самым размыкая силовые контакты. На электродвигателе пропадает напряжение, он останавливается.
Кода отпускается кнопка «Стоп», контакт управляющей обмотки остается разомкнутым, ожидая следующего пуска электросхемы.
Как происходит защита двигателя при нереверсивном пуске
Защита электрического двигателя реализуется при помощи биметаллических контактов (ТР), они изгибаются при увеличении тока, и расцепитель воздействует на контакт в пусковой обмотке, прекращая подачу электрической энергии. Все контакты пускателя (КМ) возвращаются в начальное положение, а двигатель останавливается. Ниже представлена принципиальная схема подключенного электродвигателя с защитой.
Установка монтажных предохранителей в цепочку защиты
В схеме защиты работы электрического двигателя предусматривается дополнительная защита управления пуском и остановкой механизма, это включение в цепь предохранителя, который реагирует на межвитковое замыкание катушки управления пускателя (КМ).
Силовые цепи.
А теперь посмотрим на работу силовой части схемы, которая и отвечает за переброс питающих фаз для осуществления реверса вращения эл. двигателя.
Обвязка силовых контактов пускателя КМ1
выполнена так, что при их срабатывании фаза «А» поступает на обмотку №1 , фаза «В» на обмотку №2 , и фаза «С» на обмотку №3 . Двигатель, как мы определились, получает вращение влево. Здесь переброс фаз не осуществляется.
Обвязка силовых контактов пускателя КМ2
выполнена таким-образом, что при его срабатывании фазы «В» и «С» меняются местами: фаза «В» через средний контакт подается на обмотку №3 , а фаза «С» через крайний левый подается на обмотку №2 . Фаза «А» остается без изменений.
А теперь рассмотрим нижний рисунок, где показан монтаж всей силовой части на реальных элементах.
Фаза «А» белым проводом заходит на вход левого
контакта пускателя КМ1 и перемычкой заводится на вход левого контакта пускателя КМ2 . Выхода обоих контактов пускателей также соединены перемычкой, и уже от пускателя КМ1 фаза «А» поступает на обмотку №1 двигателя М — здесь переброса фазы нет.
Фаза «В» красным проводом заходит на вход среднего
контакта пускателя КМ1 и перемычкой заводится на правый вход пускателя КМ2 . С правого выхода КМ2 фаза перемычкой заводится на правый выход КМ1 , и тем самым, встает на место фазы «С». И теперь на обмотку №3 , при включении пускателя КМ2 будет подаваться фаза «В».
Фаза «С» синим проводом заходит на вход правого
контакта пускателя КМ1 и перемычкой заводится на средний вход пускателя КМ2 . С выхода среднего контакта КМ2 фаза перемычкой заводится на средний выход КМ1 , и тем самым, встает на место фазы «В». Теперь на обмотку №2 , при включении пускателя КМ2 будет подаваться фаза «С». Двигатель будет вращаться в правую сторону.
Общая схема реверса электродвигателей
В промышленности и сельском хозяйстве нашли широкое применение различные типы трехфазных асинхронных электродвигателей. Они устанавливаются в электроприводах оборудования, служат составной частью автоматических устройств. Трехфазные агрегаты завоевали популярность, благодаря высокой надежности, простому обслуживанию и ремонту, возможности работы напрямую от сети переменного тока.
Специфика работы устройств, работающих с электродвигателями, предполагает необходимость изменения направления вращения вала, называемого реверсом. Для таких ситуаций разработаны специальные схемы, в состав которых включены дополнительные электрические приборы. Прежде всего, это вводный автомат, имеющий соответствующие параметры, контакторы (2 шт.), тепловое реле и элементы управления в виде трех кнопок, объединенных в общий кнопочный пост.
Для того чтобы вал начал вращаться в противоположную сторону, необходимо изменить расположение фаз подаваемого напряжения. Необходим постоянный контроль над значением напряжения, поступающего на электродвигатель и катушки контакторов. Непосредственное выполнение реверса в трехфазном двигателе осуществляется контакторами (КМ) № 1 и № 2. При срабатывании контактора № 1, фазы поступающего напряжения будут располагаться иначе, нежели при срабатывании контактора № 2.
Советуем изучить Зарядное устройство для автомобильного аккумулятора своими руками
Для управления катушками обоих контакторов предусмотрены три кнопки – ВПЕРЕД, НАЗАД и СТОП. Они обеспечивают питание катушек в зависимости от расположения фаз. Порядок включения контакторов влияет на замыкание электрической цепи таким образом, что вращение вала двигателя в каждом случае происходит строго в определенную сторону. Кнопку НАЗАД необходимо только нажать, но не удерживать, так как она сама оказывается в нужном положении под действием самоподхвата.
На всех трех кнопках установлена блокировка, предотвращающая их одновременное включение. Несоблюдение этого условия может привести к возникновению в электрической цепи короткого замыкания и выходу из строя оборудования. Для блокировки кнопок используется специальный блок-контакт, расположенный в соответствующем контакторе.
Защита силовых цепей от короткого замыкания или «защита от дурака».
Как мы уже знаем, что прежде чем изменить вращение двигателя, его нужно остановить. Но не всегда так получается, так как никто не застрахован от ошибок. И вот представьте ситуацию, когда нет защиты.
Двигатель вращается в левую сторону, пускатель КМ1
в работе и с его выхода все три фазы поступают на обмотки, каждая на свою. Теперь не отключая пускатель КМ1 мы включаем пускатель КМ2 . Фазы «В» и «С», которые мы поменяли местами для реверса, встретятся на выходе пускателя КМ1 . Произойдет межфазное замыкание между фазами «В» и «С».
А чтобы этого не случилось, в схеме используют нормально-замкнутые
контакты пускателей, которые устанавливают перед катушками этих же пускателей, и таким-образом исключается возможность включения одного магнитного пускателя пока не обесточится другой.
Реверсивные и нереверсивные пускатели
Устройства бывают различных видов и выполняют все поставленные задачи.
Пускатели бывают двух типов:
В реверсивном пускателе в одном корпусе существуют два единичных магнитных устройства, имеющих электрическое подсоединение между собой и прикреплённых в совокупном основании, но функционировать может только один из данных пускателей — или только первый, или только второй.
Реверсивный прибор вводится через естественно-закрытые блокировочные контакты, роль которых — устранить синхронное включение двух групп контактов — реверсивной и нереверсивной, для того чтобы не случилось межфазного замыкания. Определённые модификации реверсивных пускателей для предоставления этой же функции имеют защиту. Фазы питания возможно переключать по очереди для того, чтобы выполнялась главная функция реверсивного пускателя — перемена направления вращения электродвигателя. Изменился порядок чередования фаз — поменялось и направление ротора.




